Instance Verification Kit (IVK)

mutex lock @ [29784+24+/linux-3.19-rc1/drivers/media/rc/imon.c]
Instance Signature: lock

The Matching Pair Graph:


Function Name
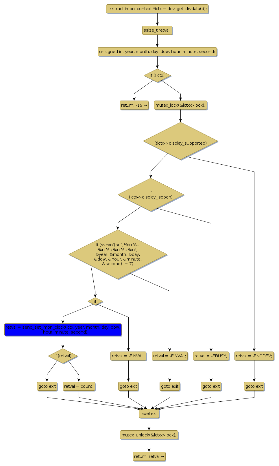
Control Flow Graph (CFG)
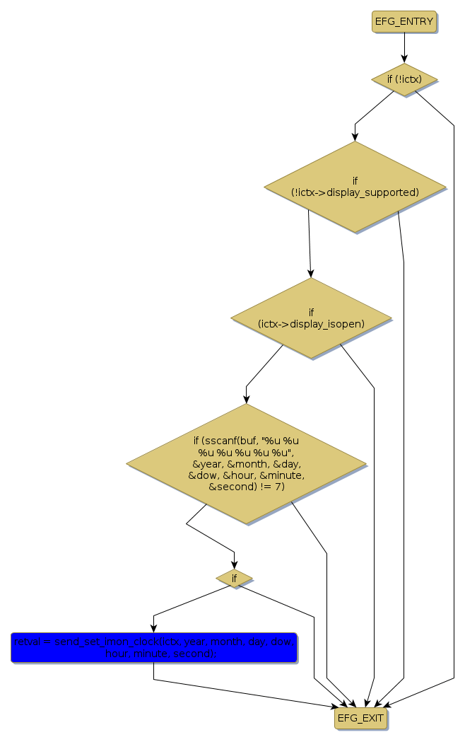
Events Flow Graph (EFG)
Source Correspondence
imon_init_intf0 [61122+15+/linux-3.19-rc1/drivers/media/rc/imon.c]
imon_init_rdev [54431+14+/linux-3.19-rc1/drivers/media/rc/imon.c]
imon_ir_change_protocol [32019+23+/linux-3.19-rc1/drivers/media/rc/imon.c]
imon_probe [66280+10+/linux-3.19-rc1/drivers/media/rc/imon.c]
lcd_write [29536+9+/linux-3.19-rc1/drivers/media/rc/imon.c]
send_associate_24g [21200+18+/linux-3.19-rc1/drivers/media/rc/imon.c]
send_packet [18432+11+/linux-3.19-rc1/drivers/media/rc/imon.c]
send_set_imon_clock [21861+19+/linux-3.19-rc1/drivers/media/rc/imon.c]
store_associate_remote [24393+22+/linux-3.19-rc1/drivers/media/rc/imon.c]
store_imon_clock [25400+16+/linux-3.19-rc1/drivers/media/rc/imon.c]
vfd_write [27359+9+/linux-3.19-rc1/drivers/media/rc/imon.c]